QDMA Linux Driver Design Flow

Driver Initialization

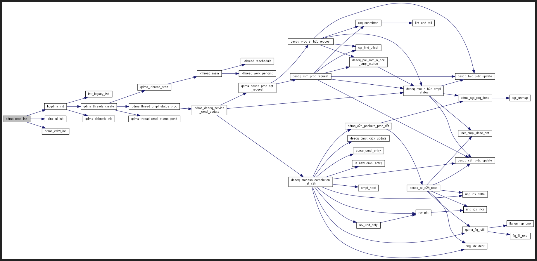
QDMA Linux Driver is designed to configure and control the PCI based QDMA device connected to a x86 Host system. It is a loadable kernel module which has three main components

  • libqdma

    libqdma is a library which provides the APIs to manage the functions, queues and mailbox communication. It creates multiple threads per each available core in the x86 system to manage these entities.

    • main thread: responsible for accepting the request from clients and submit the request to HW

    • completion status processing thread: responsible for processing the MM and ST completions

    • completion status pending monitor thread: responsible for monitoring the completion status pending requests

    Apart from creating the threads, libqdma also initializes the framework required for handling the legacy interrupts and debugfs framework to collect the debug status information during runtime.

  • drv

    drv is a character device created as a wrapper around libqdma to enable the applications to perform read and write operations on the queues. It also manages multiple devices attached to a single Host system. It creates a list of physical devices attached to the Host system and manages the requests coming from applications to read/write to these devices.

  • xlnx_nl

    xlnx_nl module creates and registers with netlink socket interface to provide various netlink interfaces to perform device, queue and function related operations

During the module_init, it initializes these 3 main components and creates a PCI device interface i.e. struct pci_driver.

static struct pci_driver pci_driver = {
        .name = DRV_MODULE_NAME,

        .id_table = pci_ids,

        .probe = probe_one,

        .remove = remove_one,

#if defined(CONFIG_PCI_IOV) && !defined(__QDMA_VF__)
        .sriov_configure = sriov_config,
#endif
        .err_handler = &qdma_err_handler,

};

Using the PCI device interface, driver lists the possible devices as per the pci_ids and provides the probe and remove handler. These handlers are called by each device in the list. QDMA IP supports SRIOV and error handling functionality as well and QDMA driver enables the functions to configure SRIOV using sriov_config and qdma_err_handler handlers respectively.

_images/qdma_mod_init.PNG

Driver De-Initialization

During the module_exit, all the resources created during initialization are released.

  • libqdma deletes all the created threads

  • drv delete the physical device list

  • xlnx_nl unregisters the xnl_family socket registered with libnl interface

_images/qdma_mod_exit.PNG

QDMA Driver Data Structures

QDMA Linux Driver manages the all the qdma PCI devices with matching vendor id and device id listed in pci_ids table listed in pci_ids.h. Each physical device connected over PCI to the x86 Host system is identified by the PCI bus number. Within each physical device, It can have multiple functions and each function is treated as a PCI device and identified by the function number.

libqdma treats each function as a dma device and represents them using xlnx_dma_dev(xdev). During initialization, qdma driver probes each PCI function and creates the corresponding xdev. xdev is a driver level software structure maintained to preserve the software level details to manage a function. libqdma also creates another data structure qdma_dev(qdev) corresponds to each function to keep track of the h2c and c2h descriptor lists associated with each function. qdma_descq(descq) is a data structure maintained for each queue in the system. qdev tracks the the list of queues associated with a function using descq and it in turn stores xdev.

_images/libqdma_data_structures.PNG

xdev is associated with the driver level configuration called qdma_dev_conf and descq is associated with queue level configuration called qdma_queue_conf.

The detailed containment of the data structures are captured below.

_images/qdma_main_datastructures.PNG

Device Initialization

Each PF or VF is initialized when probe is invoked by Linux kernel upon identifying the corresponding PCI device.

  1. Identifying the Master PF

    QDMA driver enables the users of the QDMA IP to choose one of the available PFs as master_pf. This is a software only feature and the HW does not have any knowledge on master_pf. HW treats all the PFs as equal.

    This PF has the following special software controlled privileges:

    • Programming the global CSR(Control and Status Registers)

    • Handling the errors reported by HW using a dedicated interrupt vector

    While inserting the QDMA Linux driver, user can pass the choice of the PF number as master_pf for a device using device BDF(BBDDF- PCI Bus, Device, Function) number.

  2. Enable the DMA capability in the device

    Marks all PCI regions associated with PCI device (pdev) as being reserved and enables the DMA capability of the device.

  3. Mapping the PCI Bars

    QDMA IP design provides the QDMA functionality in AXI DMA Bar. It needs to have a User Bar(AXI4Lite Bar) to realize the QDMA functionality and can have a optional Bypass Bar(AXI Bridge Master Bar) to achieve the bypass functionality. These are 64bit bars.

    For configuring the queues available in the system, QDMA driver needs to identify the DMA Bar from the avilable PCI Bars of the device and memory map them to the Host system.

    The config bar needs to be passed to the driver using module_params:

    • Multiple devices can be connected to a single Host system

    • Each device has 4 PF’s hence module parameter shall support to pass 4 different values for each PF

    • All the VF’s corresponding to a PF has the same config bar hence module parameter shall support to pass

    4 different values for each PF’s VF group

    Based on the above points, config_bar module parameter is composed as array of values where each entry supports to pass config bar information for one device’s PF or PF’s VF.

    config_bar=<bus_num><config_bar_PF0><config_bar_PF1><config_bar_PF2><config_bar_PF3> Ex: config_bar_pf=0x0902020202,0x0a00000000

    QDMA IP user has the flexibility to configure any of the PCI Bars as DMA Bar from Vivado GUI when creating QDMA IP design. To indicate the DMA Bar QDMA IP programs 0x0 register with 0x1FD3 identifier. Driver can find DMA BAR by reading address 0x0 from each BAR and check for (return value & 0xFFFF0000) >> 16 == 0x1fd3 to find DMA BAR By default BAR#0 is considered as DMA Bar by the Driver. If user does not pass the config_bar module parameter, Driver tries to accesses the PCI Bar#0 and reads the 0x0 register. If it does not have the 1FD3 identifier, driver will fail to initialize the corresponding PF/VF. If user passes the config_bar parameter, driver validates the given bar number with HW configured bar number and if they match, the bar will be memory mapped.

    Upon identifying the DMA Bar, Driver identifies the User Bar using register QDMA_GLBL2_PF_VF_BARLITE_INT((0x10C for PF and 0x1018 for VF) and the remaining bar is marked as bypass bar.

  4. Create xdev and add to xdev list

    xdev is a libqdma level bok keeping structure which holds the information required for each function. It is created from pdev and device configuration updated according. Once the xdev is created, it is added to the xdev list to keep track of the multiple functions.

  5. Mark the device as on line

    In this phase, The allocation of I/O ports and irqs is done via standard kernel functions. First, it clears the HW context memory for all the queues if the current function is marked as a master_pf. If the driver is loaded in interrupt mode, interrupt allocation for the set of available vectors for the function is fulfilled. qdev is created along with all the descriptor rings for all the queues corresponding to the current function and initialized with default values. Global CSR registers are set with default values and mm channels are enabled.

    If the current function is a VF, message box(mbox) is created and started to communicate with the parent PF.

_images/probe_one.PNG

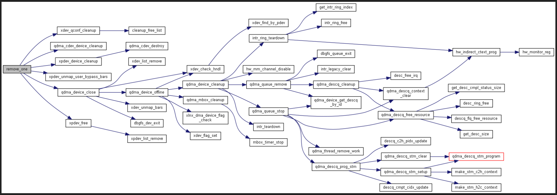
Device De-Initialization

During the driver de-initialization i.e when user performs “rmmmod”, all the devices managed by the driver are de-initialized by invoking the “remove” handler.

During the device de-initialization, following operations are performed

  • Configuration for all the queues corresponding to the device are cleared

  • The character device interface created for the device is released

  • PCI bars are unmapped

  • Set the device to off line and removed the device from the device list

_images/remove_one.PNG

Resource Management

Mailbox Communication

Configure the Queues for PF/VF

QDMA driver provides a sysfs interface to change the default distribution of queues according to user choice. /sys/bus/pci/devices/<pci_device_bdf>/qdma/qmax sysfs entry is created for each function to facilitate this user configuration. User can set the required number of queues using this sysfs entry.

_images/set_qmax.PNG _images/set_qmax_vfs.PNG

Add a Queue

QDMA Linux Driver exposes the qdma_queue_add API to add a queue to a function. dma-ctl application provided along with QDMA driver enables the user to add a queue. QDMA driver creates the queue handle for application and a character dev interface to read and write to the queue. FMAP programming is done for a function when a first queue is added to a function. Once the FMAP programming is done, Global CSR(Configuration and Status Registers) updating is freezed by the driver.

_images/xpdev_queue_add.PNG

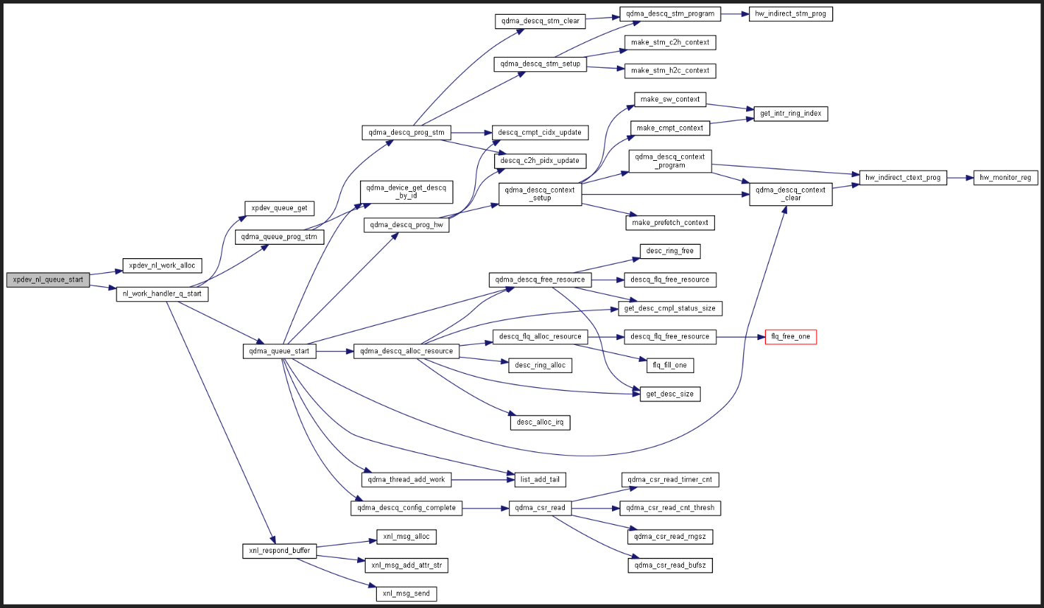
Start a Queue

QDMA Linux Driver exposes the qdma_queue_start API to start an already added queue. User can configure the queue using the various configuration options provided through dma-ctl application. During queue start, driver creates the H2C/C2H descriptor rings, configures the context for the queue, configures the interrupt context if driver is loaded in interrupt mode, attaches a thread to the queue.

_images/xpdev_nl_queue_start.PNG

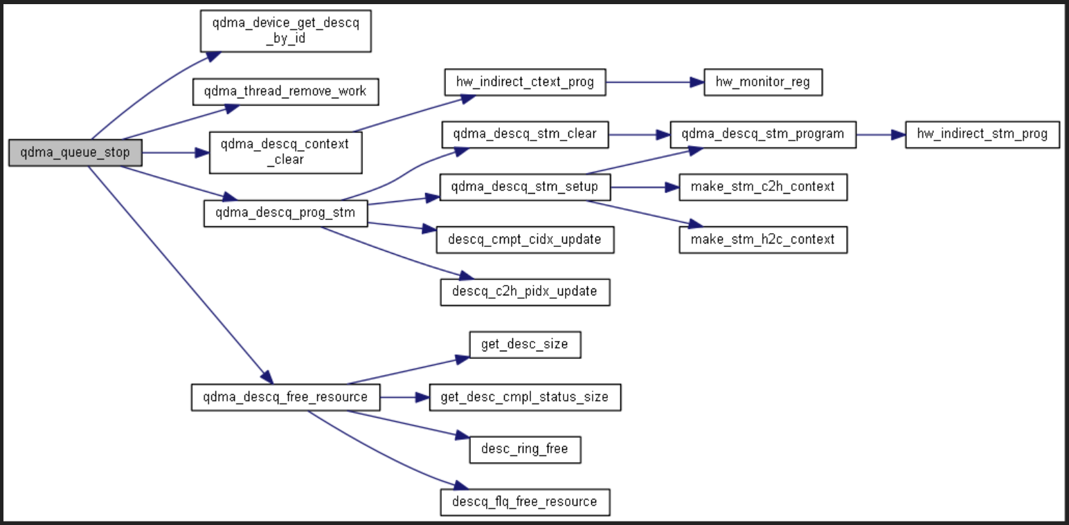
Stop a Queue

QDMA Linux Driver exposes the qdma_queue_stop API to stop an already started queue. All the queue resources are released and context is cleared.

_images/qdma_queue_stop.PNG

Delete a Queue

QDMA Linux Driver exposes the qdma_queue_delete API to delete an already added queue. Queue handle is released and character device interface is deleted

_images/xpdev_queue_delete.PNG

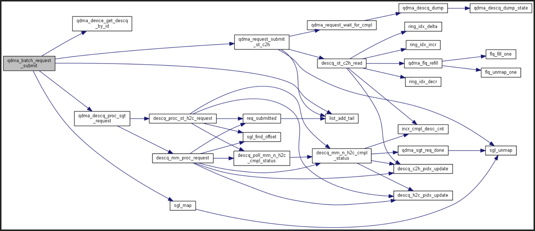
Read/Write from a Queue

dma-from-device and dma-to-device utilities are provided with QDMA Linux driver to perform a read(C2H) and write(H2C) operations on a queue.

_images/read_write_request.PNG

Funtion Level Reset

PF/VF Shutdown

Linux Driver Interop with DPDK Driver